Сегодня тот самый день: вы наконец даёте своему начальнику взглянуть на изменения в продукте и подготовили великолепную презентацию, в которой показаны все интересные фичи. Через пять минут босс останавливает вас — он хочет знать следующее: какое влияние ваши изменения окажут на клиентов и как увеличат ценность бизнеса?
Чтобы ответить на этот вопрос, вам нужны метрики продукта. Мало того, вам нужны правильные метрики. Метрики (от греч. «метрон», что означает «измерять») — качественные и количественные измеримые показатели, которые компания отслеживает и анализирует для оценки успеха своего продукта.
Метрики имеют долгую и интересную историю. Хотя никто не знает их точного происхождения, считается, что императоры китайской династии Вэй (III век) определяли производительность членов своей семьи. Это и был первый известный случай использования метрик для оценки эффективности.
В 1494 году Лука Пачоли опубликовал математический труд под названием «Сумма арифметики, геометрии, отношений и пропорций», в котором описывалось, как венецианские моряки оценивали свои парусные экспедиции. Моряки сравнивали сумму, которую они использовали для покупки товаров, с деньгами, которые получали от продажи.
В XIX веке шотландский мельник отслеживал производительность сотрудников, используя деревянные кубики разного цвета, расставленные на столах работников.
В начале XX века компании начали использовать абстрактные высокоуровневые метрики для измерения производительности. Это привело к появлению концепции окупаемости инвестиций (ROI). В конце концов Франция создала Tableau de bord, позволяющую менеджерам отслеживать эффективность бизнеса. Роберт Каплан и Дэвид Нортон в 1990-е годы представили сбалансированную систему показателей для мониторинга всего прогресса компании, а не только финансового.
В наше время, с появлением большого количества данных и повсеместной адаптацией метрик, образовалась возможность сравнить, насколько ваш бизнес эффективен по отношению к конкурентам, и даже получить набор рычагов, чтобы улучшить показатели.
Однако это создало проблему — метрик появилось так много, что связи между ними стало сложно понять. Для устранения этого препятствия был придуман специальный инструмент.
Иерархия метрик — структура, которая помогает их упорядочить, определить зависимости между ними и следить за изменениями.
По ходу статьи вы также встретите понятие «дерево метрик», оно означает то же самое. Дерево и иерархия метрик — взаимозаменяемые термины.
Давайте разберём пример:

На вершине стоит ключевая метрика, которую компания хочет растить. В нашем примере это прибыль. Второй уровень показывает, как она считается в компании: прибыль равна разнице между выручкой и издержками. Третий уровень иерархии определяет методику подсчёта метрик второго уровня.
Часто, но не всегда, можно выделить следующие типы метрик в иерархии:
- Метрики бизнеса или роста — прибыль, выручка, расходы. Они находятся выше в иерархии, так как имеют наибольший приоритет для компании, но в то же время могут быть инертными к изменениям.
- Метрики продукта — средняя цена подписки, количество активных пользователей. Показывают, как дела у продукта, насколько устойчиво он развивается, хорошо ли поработала команда. Тоже могут быть инертными (например, LTV).
- Промежуточные метрики — конверсия в подписку. Декомпозиция продуктовых метрик до показателей, которые позволят принимать решения и оценить эффект от работы. Например, нашей глобальной целью может быть увеличение прибыли. Как продакт-менеджерам нам сложно оценить влияние каждого решения на прибыль, но мы знаем, как она связана с конверсией в подписку. Поэтому для достижения цели можем работать именно с конверсией.
Зачем нужна иерархия метрик
Иерархия помогает определить взаимосвязи между метриками в продукте, но какие возможности это открывает на практике? Такая структура позволяет решить несколько задач:
- Определить ключевые метрики. Вместо того чтобы тратить время и деньги на решения, которые принимаются безосновательно или по «ощущениям», иерархия поможет вам увидеть более широкую картину и выявить ключевые метрики, помогающие бизнесу оценить, насколько успешно он достигает своих целей.
- Установить связи. Иерархия показывает связи между поведением пользователей, метриками продукта и целями компании. Так вам будет легче узнать, отслеживаете ли вы правильные метрики продукта и как они связаны с вашей стратегией.
- Повысить прозрачность. Наличие такого документа, как иерархия метрик, в общем доступе для разных команд даёт возможность принимать согласованные решения. Он также служит чётким и эффективным ориентиром для переговоров между отделами и различными заинтересованными сторонами. Имея хорошо построенную иерархию, вы обнаружите, что ваша коммуникация с другими командами становится гораздо более нацеленной на результат.
- Анализировать причины. Случается так, что в результате неправильного решения одна из верхнеуровневых метрик продукта проседает. Двигаясь сверху вниз по иерархии, можно обнаружить подметрики, оказывающие наибольшее влияние на просевшую метрику, и понять, какие решения привели к такому результату.
- Прогнозировать. Если для поиска причин изменения метрик мы идём по иерархии сверху вниз, то для прогнозирования можем посчитать, как изменения показателей внизу иерархии влияют на верхнеуровневые.
- Проводить онбординг/менторство. Иерархия метрик подходит, чтобы быстро погружать новых сотрудников в контекст того, что происходит в продукте и бизнесе.
- Оптимизировать дашборды. Понимание структуры бизнеса, которое приходит с построением иерархии метрик, открывает возможность создать стройную и согласованную систему мониторинга, позволяющую каждой команде отслеживать важные для неё показатели.
💡 Артём Косарев, CEO Kamina: «Для чего нужно дерево метрик? Чтобы превратить ключевую задачу бизнеса в более измеримые задачи команд. Например, у бизнеса задача — рост Revenue, мы начинаем смотреть, из чего этот показатель состоит. Если все сделать правильно, то получится дерево, где от Revenue можно прийти к метрикам, которые удастся сформулировать как конкретные задачи или KPI для продуктовых команд».
Чтобы получить возможность использовать все преимущества иерархии метрик, её необходимо вначале построить.
Как построить иерархию метрик
Представим, что мы продакт-менеджеры в вымышленной компании Spotiby, которая занимается продажей подписки для прослушивания музыки по модели freemium, а наш продукт — мобильное приложение.
Freemium, или фримиум (от англ. free «свободный» + premium «премиум»), — монетизация, при которой продукт имеет две версии: бесплатную с ограничениями и полноценную платную.
Менеджмент поставил перед нами задачу роста числа пользователей мобильного приложения. Мы уже какое-то время собираем продуктовые метрики, которые использовали в разработке продукта, но совершенно не знаем, что конкретно нужно сделать, чтобы число пользователей мобильного приложения выросло. Давайте построим иерархию метрик, которая поможет сформулировать конкретные шаги для достижения нашей цели.
Шаг 1: выбрать вершину иерархии. Первой и важнейшей задачей является выбор вершины иерархии. Если у вас уже есть определённая North Star, то можно использовать её, иначе же необходимо определить, какая метрика является важнейшей в соответствии со стратегией бизнеса.
💡 Вовлекайте другие команды. Для построения иерархии мы рекомендуем собрать не только продуктовую команду, но и аналитиков, маркетинг и топ-менеджмент вместе, чтобы услышать мнения разных частей бизнеса.
Найти такую метрику помогут следующие вопросы:
- Какая сейчас цель у бизнеса?
- Какие метрики измеряют ключевые факторы для функционирования бизнеса?
- В каком моменте клиент находит ценность в продукте?
- Какая сейчас продуктовая стратегия?
- Какая метрика совмещает всё вышеперечисленное?
Для многих команд это то, что 1) делает клиентов счастливыми, 2) приносит прибыль и 3) измеряет прогресс в достижении целей. Метрика, которая просто приносит деньги, не удовлетворяя клиентов в долгосрочной перспективе, может привести к неудаче, как и бизнес, который удовлетворяет клиентов, но не даёт прибыли. А метрика, которая не измеряет прогресс таким образом, чтобы команды могли действовать на основе неё и менять своё поведение, бесполезна. Вершина иерархии должна соответствовать всем трём критериям.
Вот несколько примеров, как это может выглядеть в зависимости от бизнес-модели:

💡 Если у вас возникли трудности на этом этапе, возьмите выручку или прибыль и постройте свою первую иерархию, начиная с них. Это хороший стартовый шаг на пути к пониманию устройства вашего бизнеса. В дальнейшем вы можете прийти к тому, что определите более подходящие метрики и адаптируете иерархию под них.
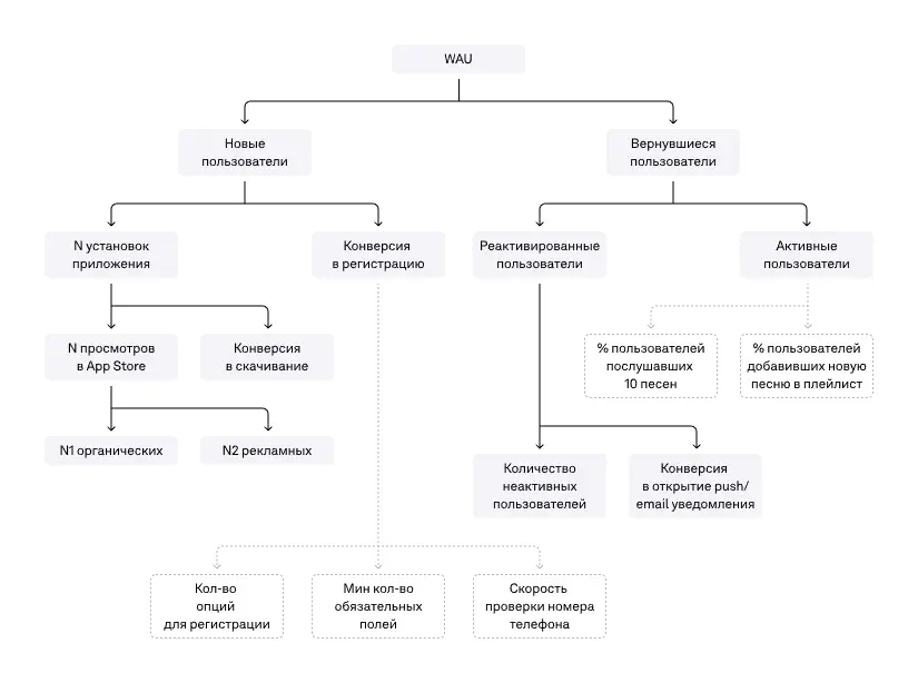
В нашем вымышленном сервисе по прослушиванию музыки ключевой метрикой является количество активных пользователей в неделю (WAU) — тех, кто зашёл в приложение хотя бы раз за неделю. Она отражает ценность продукта для клиента, соответствует нашей стратегии и имеет прямую корреляцию с деньгами, которые мы зарабатываем.
Шаг 2: выделить метрики, из которых складывается ключевая. Ключевая метрика нашего продукта — WAU, или количество активных пользователей в неделю. Определим, из чего она складывается. Для этого представим WAU как математическое уравнение:

Мы утверждаем, что за неделю наше приложение устанавливают новые юзеры и заходят те, которые уже пользовались им. В сумме эти два показателя и составляют WAU.
💡 MECE. Всегда пробуйте представить метрику как математическое уравнение по принципу MECE — mutually exclusive and collectively exhaustive, — что означает взаимно исключающее, совместно исчерпывающее.
Смысл принципа МЕСЕ — рассматривать метрики как совокупность так, чтобы они не пересекались, не дублировали друг друга и в сумме давали раскладываемую метрику.
✅ Пример, где принцип MECE соблюдается:

❌ Пример, где принцип MECE не соблюдается:


Визуализируем этот шаг в формате mind map. Для этого мы будем использовать сервис Miro, но вы можете применить любой подходящий инструмент, в том числе обычную доску со стикерами.

Шаг 3: разложить метрики второго, третьего и последующих уровней. На втором уровне мы получили метрики: новые пользователи и вернувшиеся пользователи. Начнём с разложения первой.

Здесь начинается территория команды маркетинга, и мы обратимся к ним за помощью, чтобы понять, из чего складывается количество установок приложения.



Мы столкнулись с тем, что не можем представить конверсию в регистрацию как математическое уравнение, но можем найти факторы, на неё влияющие. В нашем мобильном приложении это два основных фактора: количество опций для регистрации (классический Email + Password, Gmail, Apple), минимальное количество обязательных полей в форме регистрации и скорость проверки номера телефона. Так как мы не можем в точности определить степень влияния каждого из них в конверсию, обозначим эти связи пунктиром.

💡 Неоднозначные связи. Когда между конкретными показателями существует определённая связь, ветви принято рисовать сплошными линиями. Хорошей практикой для обозначения гипотез является использование пунктиров, чтобы показать, что связи менее надёжны, могут быть изменены или мы не до конца понимаем степень влияния показателей друг на друга.
Обратимся к правой ветке нашей иерархии и посчитаем вернувшихся пользователей — тех, у которых уже было установлено приложение.

Активные пользователи — фанаты нашего приложения, использующие его каждую неделю. Путём тестов мы выяснили, что если юзер прослушал хотя бы 10 песен или добавил новый трек в плейлист за минувшие 7 дней, то он с высокой вероятностью будет активен и на этой неделе. Так как это гипотеза, а не математическая формула, мы обозначим эти связи пунктиром.
Реактивированные пользователи — те, у которых установлено наше приложение, но они им не пользовались какое-то время. Для реактивации мы будем отправлять push- и email-уведомления юзерам, которые раньше были активны, но отвалились по какой-то причине.

Вот так на этом шаге выглядит наша иерархия метрик:

Шаг 4: добавить данные. Раскладывание метрик можно продолжать ещё очень долго, но мы остановимся на этой итерации, чтобы проверить правильность связей между метриками, которые уже выделили в иерархии. В этом нам помогут данные.
💡 Где взять данные? На этом этапе рекомендуем запросить информацию у аналитиков. Если такой возможности нет, предлагаем идеи, где взять данные.
- Внутренние системы и базы данных. Внутренние системы учёта, CRM, ERP и другие базы данных могут предоставлять информацию о финансах, продукции, клиентах и многом другом.
- Аналитические инструменты. Такие сервисы, как Google Analytics, Mixpanel или Adobe Analytics, могут предоставить данные о поведении пользователей на вашем сайте или в приложении.
- Сервисы мониторинга и метрик. Существует множество сервисов и инструментов, предназначенных для мониторинга и сбора метрик: такие как Grafana, Tableau, Power BI и другие.
- Опросы и обратная связь клиентов. Такие коммуникации могут предоставить ценную информацию об удовлетворённости пользователей, их потребностях и предпочтениях.
- Социальные сети и медиа. Мониторинг этих источников позволяет отслеживать обсуждения, отзывы и реакции на продукт или бренд.
- Внешние источники. Экономические данные, сведения о рынке, статистика отрасли и другие внешние источники могут предоставить контекст для оценки производительности.
- Партнёрские данные. Если у вас есть партнёры или поставщики данных, вы можете использовать их информацию в иерархии метрик.
- Открытые источники данных. Информация, доступная в сети, может быть полезной для анализа рынка и конкурентной среды.
- Специальные исследования и аналитика. В некоторых случаях вам может потребоваться самостоятельно провести исследования или аналитические проекты для сбора нужных сведений.
Добавим данные, которые мы получили от аналитиков, для нижнеуровневых метрик:
- N1 органических просмотров в AppStore = 200 000
- N2 рекламных просмотров в AppStore = 200 000
- Конверсия из просмотра в скачивание приложения = 2%
- Конверсия в регистрацию = 75%
- Активные пользователи = 500 000
- Количество неактивных пользователей = 4 000 000
- Конверсия в открытие push/email-уведомления = 10%
На основе этих данных и связей в иерархии посчитаем остальные метрики, двигаясь по ней снизу вверх.
- N просмотров в App Store = N1 органических просмотров в AppStore + N2 рекламных просмотров в AppStore = 400 000
- N установок приложения = N просмотров в App Store × Конверсия из просмотра в скачивание приложения = 8 000
- Новые пользователи = N установок приложения × Конверсия в регистрацию = 6 000
- Реактивированные пользователи = Количество неактивных пользователей × Конверсия в открытие push/email-уведомления = 400 000
- Вернувшиеся пользователи = Активные пользователи + Реактивированные пользователи = 900 000
- WAU = Новые пользователи + Вернувшиеся пользователи = 906 000
Эти данные можно добавить в визуализацию:

💡 Что делать, если расчёты не сходятся? Если у вас не сходятся расчёты в иерархии метрик, и из нижних вы не можете получить верхние, возможно, связи между ними были определены неправильно или какая-то метрика не учтена. Именно для выявления таких аномалий иерархии нужно проверять её данными.
Шаг 5: анализ результатов и действий. В первую очередь после построения иерархии мы рекомендуем вам пообщаться с руководителем и другими командами, чтобы подтвердить правильность расчёта метрик. У разных команд могут быть свои представления о том, как правильно считать ту или иную метрику. Важно найти компромисс, который бы удовлетворял все заинтересованные стороны. Но имейте в виду, что построение дерева метрик — не упражнение по принципу «установил и забыл». Как менеджер продукта вы знаете, что бизнес-цели могут меняться, поэтому регулярно просматривайте свою иерархию, чтобы она была обновлённой: точной и актуальной.
Теперь с получением дерева метрик у нас открылись полезные возможности:
- Приоритизация. Вместо того чтобы хаотично вносить изменения в продукт в надежде повлиять на успех компании, с иерархией метрик вы можете планировать разработку и приоритизировать задачи, чтобы в первую очередь работать над тем, что способно оказать наибольшее влияние на достижение ваших целей. Например, в Spotiby мы можем улучшить конверсию в регистрацию на 5% (до 80%), и это даст нам 400 WAU, а можем улучшить конверсию в открытие push-уведомления на 1% (до 11%) и это даст нам 4000 WAU. При одинаковой трудоёмкости работа над конверсией уведомления оказывает в 10 раз большее влияние на нашу ключевую метрику, поэтому такую задачу мы выполним в первую очередь.
- Отслеживание эффектов в работе продукта. Иерархия показывает связи между поведением пользователей, метриками продукта и целями компании. Так вам будет легче узнать, как изменения в вашем продукте влияют на цель компании.
- Коммуникация между командами. Поскольку иерархия метрик является общим документом, она позволяет двигаться разным командам в одном направлении и принимать решения, обладая единым пониманием структуры бизнеса. Иерархия является ориентиром для диалога между различными отделами и заинтересованными сторонами — хорошо построенная иерархия означает, что все обсуждения станут более ориентированными на результат.
- Целеполагание. Обладая информацией о связи метрик, можно устанавливать цели на месяц/квартал/год по их улучшению. Например, ключевая цель бизнеса — рост выручки до X рублей. Далее она может быть декомпозирована на более конкретные цели вроде: рост числа пользователей до Y, рост среднего чека до Z. И эти цели уже могут быть отданы конкретным командам в работу.
- Прогнозирование. Обратный целеполаганию процесс. Тут нам интересно, как себя поведут верхние метрики, если мы увеличим нижние. Например, что произойдёт с прибылью компании, если мы увеличим маркетинговый бюджет в 2 раза? На этот вопрос можем ответить, если подставим нужное число в иерархию и пересчитаем все вышестоящие метрики.
Продвинутый уровень использования
Как только вы стали увереннее в построении иерархии метрик, мы рекомендуем вам два варианта продвинутого уровня его использования.
Первый вариант — использовать вместе с user journey. Иерархия позволяет отслеживать, как пользователи взаимодействуют с продуктом или услугой на разных этапах их пути (user journey), и оценивать эффективность этих взаимодействий с помощью различных метрик.
Примеры метрик, которые можно применять в иерархии с user journey:
- Конверсия — отслеживание процента пользователей, которые выполнили желаемое действие (например, совершили покупку) на каждом этапе user journey.
- Время нахождения на странице — измерение периода, проведённого пользователями на каждой странице или этапе user journey.
- Отказы — оценка процента пользователей, которые покинули продукт или услугу на определённом этапе user journey.
- Retention rate — изучение того, как долго пользователи остаются активными после завершения определённого этапа user journey.
Второй вариант — наложить иерархию метрик на разные сегменты пользователей. Изучать их поведение и взаимодействие с продуктом. Примеры использования иерархии метрик с сегментацией:
- Сегментация по поведению: разделение пользователей на группы в зависимости от их действий. Например, активные пользователи, неактивные пользователи, часто покупающие пользователи и так далее. Затем можно изучить метрики для каждого сегмента, чтобы понять, какие факторы влияют на их поведение.
- Сегментация по демографическим данным: анализ аудитории на основе таких параметров, как возраст, пол, местоположение и так далее. Это позволяет понять, как различные группы пользователей взаимодействуют с продуктом и какие метрики имеют большее значение для каждой группы.
- Сегментация по типу устройства: изучение поведения пользователей в зависимости от гаджета, с которого они заходят в продукт или услугу (например, мобильные устройства, планшеты, ПК).
Основные ошибки и как их избежать
Все, что вы прочитаете в этом разделе, — слова экспертов, с которыми мы побеседовали. Это не выверенная экспериментом статистика, а инсайты специалистов из разных компаний, с разными функциями, опытом и восприятием мира. Делимся идеями, обо что не обжечься при построении и внедрении иерархии метрик, от самого ценного источника — людей, которые получили опыт и прошли этот путь раньше вас.
Ошибка № 1: неправильный выбор метрик. Одна из основных ошибок при построении иерархии — это выбор неподходящих метрик для оценки конкретных бизнес-процессов. Это может привести к тому, что метрики не отражают реальной эффективности процессов или не связаны с бизнес-целями.
Как избежать: воспользуйтесь фреймворками AARRR, HEART или другими инструментами, чтобы разложить ваш продукт на составные части.
💡 AARRR, или пиратские метрики, представляют собой 5 этапов взаимодействия вашей аудитории с продуктом.
- Привлечение: откуда приходят клиенты.
- Активация: как превратить привлечённых клиентов в активных.
- Удержание: как заставить потенциальных клиентов вернуться.
- Рекомендация: как заставить клиентов рекомендовать вашу услугу.
- Доход: как превратить потенциальных клиентов в платящих.
Представьте путь вашего клиента в продукте как воронку с пятью этапами и выделите основные метрики на каждом из них. Используйте эти метрики при построении иерархии.
💡 HEART. Фреймворк HEART зародился в Google и был разработан ведущим исследователем UX компании на тот момент — Керри Родденом.
Он разработал HEART, чтобы помочь командам UX-дизайнеров Google сосредоточить внимание только на нескольких ключевых пользовательских показателях и количественно оценить эти показатели.
- Счастье: как клиенты относятся к продукту.
- Вовлечённость: насколько часто и глубоко взаимодействуют с продуктом.
- Принятие: насколько клиенты принимают обновления и новый функционал.
- Удержание: как часто пользователи возвращаются в продукт.
- Успех: насколько хорошо продукт выполняет задачи пользователей.
Подберите самые важные метрики для каждой категории и учтите их в вашей иерархии.
Ошибка № 2: делать иерархию в одиночку. Иерархия метрик составляется с искажениями и гипотезами. Вы имеете определённое представление о том, как работает бизнес, какие в нём есть метрики и как они связаны между собой, но реальность может отличаться от этого. Например, в иерархии может присутствовать воронка продаж или маркетинга. Кто, как не люди, которые работают с этим каждый день, сумеют лучше рассказать вам, какие тут есть метрики и как они связаны между собой?
Как избежать: обсуждайте метрики с коллегами. Договаривайтесь о том, что действительно важно. Объясните подход к расчёту метрик и сделайте иерархию прозрачной для всех команд. Стремитесь к тому, чтобы каждый сотрудник понимал свою причастность и видел, что действительно на что-то влияет.
Ошибка № 3: слишком большая иерархия метрик. При построении возникает соблазн копать все глубже и глубже в поисках серебряной пули. Помните, что избыточное количество метрик может привести к увеличению вероятности ошибок и неточностей в данных. Чем больше метрик, тем больше возможностей для ошибок при их сборе, обработке и интерпретации. Кроме того, это усложнит документ и сделает его менее привлекательным для изучения другими сотрудниками компании. Если люди не понимают метрики или понимают только после долгих объяснений, то это звоночек.
Как избежать: не пытайтесь разложить все метрики на атомарные единицы. Сфокусируйтесь на тех факторах, что действительно отражают ключевые показатели эффективности и успеха продукта.
Ошибка № 4: остановиться после первой итерации. Как только вы закончите с построением иерархии метрик, может показаться, что работа на этом завершена, и теперь вы сможете использовать документ бесконечно. Реальность сильно отличается: при создании иерархии метрик важно учитывать, что процесс изначально может быть неполным или неоптимальным, основанным на гипотезах и искажениях.
Как избежать: пересматривайте вашу иерархию с поступлением новых знаний. Путём последовательных итераций можно постепенно улучшать и дополнять дерево метрик, учитывая новые знания, изменения в бизнес-процессах и обратную связь от заинтересованных сторон.
Ошибка № 5: устаревшая иерархия метрик. Если бизнес-цели или стратегия компании изменяются, то и метрики, используемые для оценки достижения этих целей, также могут потребовать корректировки. Например, если компания переориентируется на новый рынок или изменяет приоритеты в своей деятельности, метрики, которые ранее были ключевыми, могут утратить свою актуальность.
Как избежать: обновляйте дерево метрик, чтобы оно оставалось актуальным и соответствовало текущим потребностям и целям бизнеса.
Примеры иерархий метрик по бизнес-моделям
Здесь мы собрали примеры иерархий метрик для продуктов из разных индустрий и с разными моделями: Edtech, Foodtech, SaaS, Freemium. Они помогут вам самостоятельно посмотреть на задачу построения системы с разных сторон.
Пример иерархии метрик: Spotiby
Автор: Марк Дорофеев
Продукт: мобильное приложение для прослушивания музыки
Бизнес-модель: freemium
Модель монетизации: подписка
Стратегия продукта: рост
Ключевая метрика: WAU

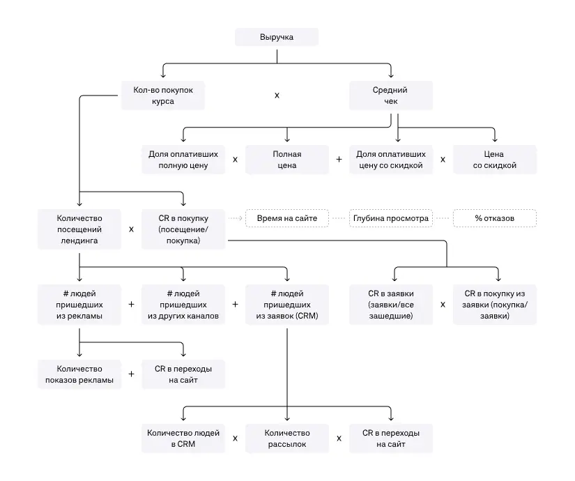
Пример иерархии метрик FoodTech B2C: Vprok.ru
Автор: Вадим Борисов
Продукт: сервис доставки продуктов Vprok
Бизнес-модель: FoodTech B2C
Модель монетизации: buy-to-play
Стратегия продукта: рост
Ключевая метрика: выручка

Пример иерархии метрик: SaaS B2B
Автор: Катерина Сергеева
Продукт: электронный документооборот для строительства
Бизнес-модель: B2B SaaS
Модель монетизации: лицензионная
Стратегия продукта: поиск PMF
Ключевая метрика: выручка

Пример иерархии метрик: EdTech B2C
Автор: Алёна Иванова
Продукт: онлайн-курс
Бизнес-модель: EdTech B2C
Модель монетизации: buy-to-play
Стратегия продукта: поиск PMF
Ключевая метрика: выручка

Посмотреть и скачать иерархии метрик в Figma
Резюме и рекомендации
В этом гайде мы подробно рассмотрели особенности построения и использования иерархии метрик. Такой инструмент может помочь вашей организации подчеркнуть связь между поведением клиентов, метриками продукта и целями компании. Это закладывает основу для понимания стратегии с точки зрения того, что вы измеряете, и гарантирует, что вы отслеживаете правильные метрики. При относительной простоте в теоретической части иерархия является крайне полезным инструментом на практике, который должен быть в арсенале каждого предпринимателя и продакт-менеджера.
Над гайдом работали: Марк Дорофеев, Светлана Захарова, Татьяна Кононова, Марина Корочкина, Евгений Середа, Маргарита Субботина, Светлана Суворова.
Для создания гайда наша команда провела полноценные качественные исследования: кабинетное исследование открытых источников, глубинные и экспертные интервью, desk-research для подбора практических примеров и кейсов.
Мы благодарим респондентов, которые согласились нам помочь и уделить время, отвечая на вопросы:
- Алексей Журба — CPO & CTO, ex-Palta, Yandex, Wargaming, IBM
- Артём Желенков — Product Owner в Semrush Local unit
- Артём Косарев — CEO, Co-founder Кaminahealth, ex. Product Lead Simple, Atlasbiomed
- Кирилл Афонин — Head of Product в платёжном провайдере
- Степан Гордиенко — Product manager в Semrush
- Вера Мартынова — Product manager в «Банк Санкт-Петербург»
- Егор Синяев — Engineering Manager в Miro
- Анастасия Байгушева — CPO Hipolink в MY.GAMES, ex-руководитель проекта в DonationAlerts в MY.GAMES
- Николай Голов — ex-Head of Data Platform в Avito
- Дониёр Данишев — ex-Deloitte Узбекистан, эксперт по стратегической трансформации, студент Berkeley
Мы спросили наших экспертов, что они порекомендовали бы прочитать на тему построения иерархии метрик, если надо было бы выбрать только одну книгу. Вот что получилось:
- Scaling Lean: Mastering the Key Metrics for Startup Growth by Ash Maurya
- The Lean Startup by Eric Ries
- Lean Analytics by Alistair Croll and Benjamin Yoskovitz